Subprefeitura Aricanduva

Exibindo 1 para 1 de 3

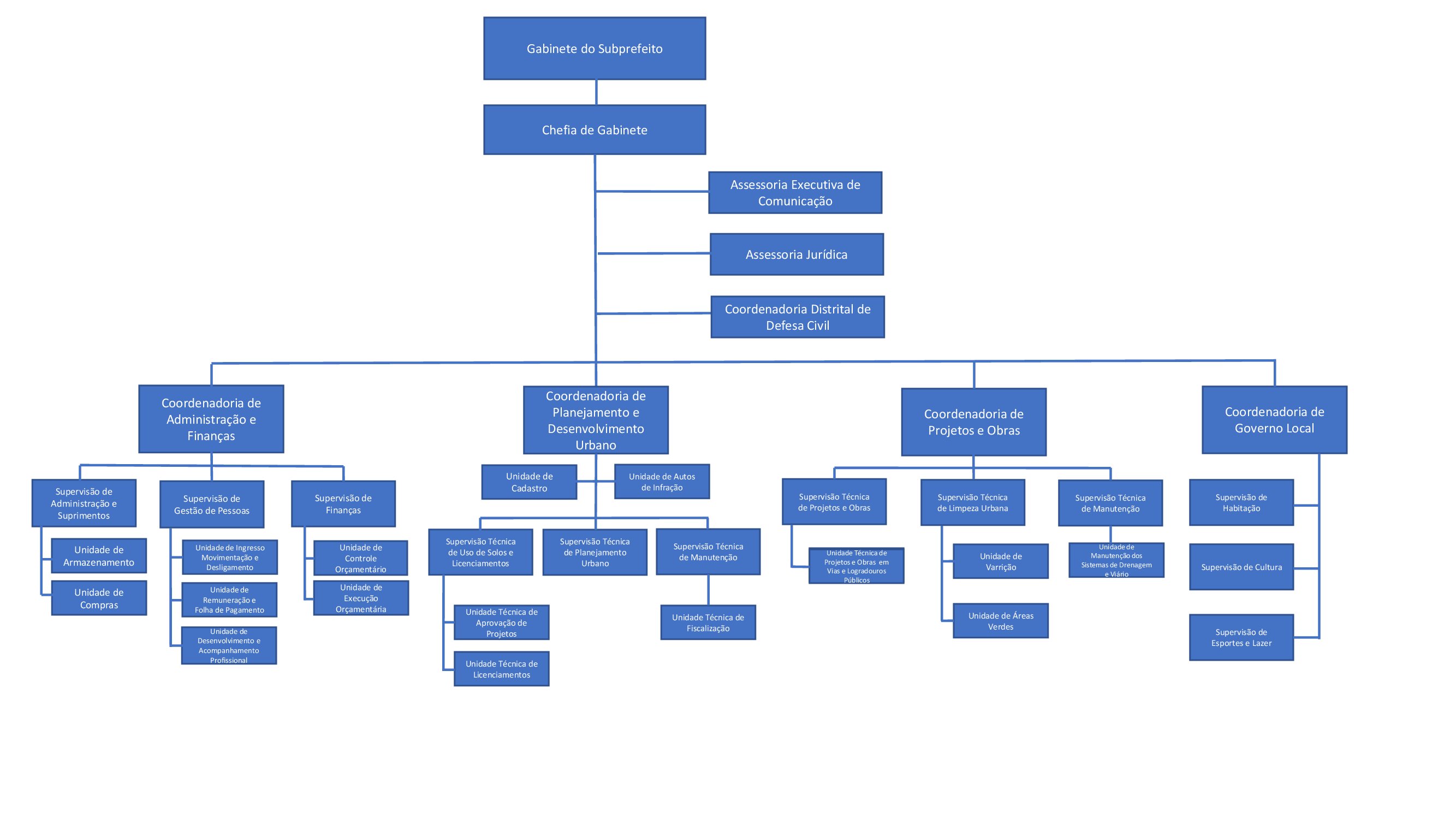
Organograma e Estrutura Administrativa


PDF / JPEG

 

QUEM É QUEM

SUBPREFEITO

Rafael Dirvan Martinez Meira

CHEFE DE GABINETE

Márcio Tavares da Silva

 

 

>>> ÁREAS DA SUBPREFEITURA ARICANDUVA FORMOS CARRÃO <<<

 

*GABINETE DO SUBPREFEITO:

Assessoria Executiva De Comunicação

Victor de Alcântara Tavares Ribeiro

Assessoria Jurídica

Bárbara Freire Mendes da Silva

Praça de Atendimento

Ceres de Oliveira Xisto Sampaio

*COORDENADORIA DISTRITAL DE DEFESA CIVIL

Coordenador

Daniel Martinez

*COORDENADORIA DE GOVERNO LOCAL

Coordenador

Robert da Silva

Supervisão de Esportes

Dimas dos Santos Oliveira

Supervisão de Habitação

Flávio Lauton de Brito

Supervisão de Cultura

Fábio Silva Campos

*COORDENADORIA DE ADMINISTRAÇÃO E FINANÇAS (CAF)

Coordenador

Ramilo Natanael Oliveira Gonçalves

Supervisão de Administração e Suprimentos (SAS)

Nádia Rached El Hayek

Supervisão de Finanças

Rita de Cássia Potalti

Supervisão de Gestão De Pessoas (SUGESP)

Simone de Mello Ferron de Lima

*COORDENADORIA DE PLANEJAMENTO E DESENVOLVIMENTO URBANO (CPDU)

Coordenador

Edison de Deus Xavier

Supervisão Técnica de Uso do Solo e Licenciamentos

Marco Antônio Bueno Perez

Supervisão Técnica de Fiscalização

Maria do Carmo Lopez Pita

 

 *COORDENADORIA DE PROJETOS E OBRAS (CPO)

Coordenador

Nilson Alexandre Tiago

Supervisão Técnica de Manutenção

Ligia Palma de Barros Latorre

Supervisão Técnica de Limpeza Pública

 Cristine de Cássia Oliveira Pereira

Supervisão Técnica de Projetos e Obras

Elaine Filizarda da Silva

 

collections
Galeria de imagens